皇冠信用网开号_央行“1号罚单”!开给券商→
皇冠信用网登3代理注册9990088.com—)开会员号,招代理/条件好/平台出租/招登1登2登3地区代理2024年开年以来,又有券商因事涉反洗钱工作被处罚皇冠信用网开号。
近日,中国人民银行在其官网挂出2024年1-3号行政处罚决定书皇冠信用网开号。因未按规定履行客户身份识别义务、未按规定报送大额交易报告或者可疑交易报告,银河证券被处罚159万元,两名相关负责人分别被罚款2.5万元、1万元。
事涉反洗钱工作
银河证券被罚款159万元
从违法行为来看,银河证券本次被罚,主要涉及未按规定履行客户身份识别义务、未按规定报送大额交易报告或者可疑交易报告两项问题皇冠信用网开号。央行对该公司的行政处罚为罚款159万元。
同时,时任中国银河证券股份有限公司财富管理总部副总经理刘某因对未按规定履行客户身份识别义务负有责任,被罚款1万元;时任银河证券信息技术部副总经理宋某洋,因对未按规定报送大额交易报告或者可疑交易报告负有责任,被罚款2.5万元皇冠信用网开号。

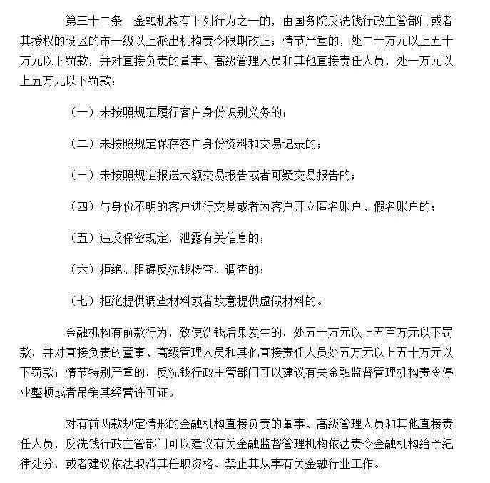
据《中华人民共和国反洗钱法》第三十二条规定,如果金融机构存在未按照规定履行客户身份识别义务、未按照规定报送大额交易报告或者可疑交易报告等七种行为的,由国务院反洗钱行政主管部门或者其授权的设区的市一级以上派出机构责令限期改正;情节严重的,处二十万元以上五十万元以下罚款,并对直接负责的董事、高级管理人员和其他直接责任人员,处一万元以上五万元以下罚款皇冠信用网开号。

展开全文
来源:中国政府网
去年以来多家券商收反洗钱罚单
2023年以来,证券行业频现反洗钱罚单,多家券商因未按规定履行客户身份识别义务、未按规定报送大额交易报告或可疑交易报告、与身份不明的客户进行交易等问题被罚皇冠信用网开号。
去年12月,中国人民银行江苏省分行挂出行政处罚信息公示称,华泰证券因未按规定履行客户身份识别义务、未按规定报送大额交易报告或者可疑交易报告两项问题,共被罚款87万元皇冠信用网开号。
去年10月,甬兴证券同样因为上述两项问题,被中国人民银行宁波市分行处罚50万元皇冠信用网开号。时任甬兴证券运营管理部总经理因对违法违规行为负有责任,被处以3.5万元的罚款。
去年8月,中航证券因涉及未按规定履行客户身份识别义务、未按规定报送大额交易报告或者可疑交易报告、与身份不明的客户进行交易三项问题,被中国人民银行南昌中心支行罚款150万元,两名责任人合计被罚7万元皇冠信用网开号。
在此之前,还有中信证券、中信建投证券、国泰君安证券、华西证券、东北证券等多家券商因上述问题收到央行及其派出机构开出的相关罚单皇冠信用网开号。
监管部门对洗钱风险管理要求趋严
近年来,我国反洗钱处罚力度正不断加强,反洗钱与反恐怖融资已成为金融监管的重要内容皇冠信用网开号。
去年4月,中国证券业协会起草并向券商下发了《券商洗钱和恐怖融资风险自评估示范实践(征求意见稿)》,旨在更好指导证券行业开展洗钱和恐怖融资风险自评估工作,引导券商优化洗钱和恐怖融资风险管理资源配置,提升反洗钱工作有效性皇冠信用网开号。
中证协表示皇冠信用网开号,券商可根据实际情况选择适合自身的机构洗钱风险自评估实施路径,示范实践提供如下思路供参考:
一是通过设计机构整体的洗钱风险评估指标,进行数据统计,开展固有风险评估和控制措施有效性评估,综合评估机构总体面临的剩余洗钱风险皇冠信用网开号。
二是以机构内部业务洗钱风险评估为基础,分别评定各业务条线的固有风险、控制措施有效性,并按照相应权重逐层向上加权,汇总得出对机构的固有风险、控制措施有效性及剩余风险的评级皇冠信用网开号。
三是以机构地域、客户、渠道、产品业务为维度,评定不同维度固有风险、控制措施有效性,并按照相应权重逐层向上加权,汇总评估机构固有风险、控制措施有效性、剩余风险评级皇冠信用网开号。该评估法主要结合“趋势评估”“偏离度评估”和“层次分析”开展机构固有风险、控制措施有效性评估。
普华永道此前发布报告称,近年来,除银行业和支付业以外,金融监管部门对包括证券公司在内的非银机构的洗钱风险管理要求逐步趋严皇冠信用网开号。中国人民银行反洗钱局2022年内下发的关于加强证券期货基金业金融机构可疑交易类型分析提升防范打击洗钱犯罪有效性的相关通知中,针对证券业总结出多类涉罪类型。其中,风险特征除涉及传统经纪业务以外,存在非经纪业务的风险点。
责编:郭晨希 校对:张 宇 图编:周 洋
审读:朱建华 监制:浦泓毅签发:潘林青
猜你喜欢
- 2026-03-23皇冠信用网占成代理_外媒:伊朗向以色列发射的导弹上写着感谢西班牙首相 谴责非法战争
- 2026-03-23皇冠信用网开号_意甲风云突变:国际米兰掉链子冠军悬念再起,科莫逆袭冲击欧冠区
- 2026-03-23NBA篮球比赛_10-7击败奥沙利文 斯诺克世界公开赛决赛塔猜亚轰147夺冠
- 2026-03-22怎么开皇冠信用平台_特朗普威胁摧毁发电厂 伊朗强硬回应
- 2026-03-22皇冠信用网登123出租_“梅姨”落网,警方公布抓捕细节→
- 2026-03-18皇冠信用盘代理申请 _内塔尼亚胡:拉里贾尼“已被打死”;伊军方:加速对美以打击,“霸权势力的脊梁将在街头和战场上被打断”
- 2026-03-14介绍个信用网网址 _市民举报西安一商业街小店门头挂七个招牌,多家外卖店共用一个后厨,官方通报
- 2026-03-13信用网如何申请 _世界杯资格赛中国女篮不敌比利时队 张子宇20分11篮板
- 2026-03-11厄瓜多尔 vs 库拉索 _杨舒予9+3+4韩旭首节9分 中国女篮半场领先马里
- 2026-03-08世界杯皇冠信用平台_1比2不敌河南遭“开门黑”,海港主帅穆斯卡特直言:“很多事,我无法评论”
- 2026-03-07皇冠信用盘代理平台_突发!伊朗宣布发射弹头重2吨、速度超14马赫远程导弹打击美以,为遇难小学生报仇!以财长儿子在与真主党冲突中受伤
- 2026-03-06皇冠信用盘代理如何注册_“红内衣”事件后,胖东来出新规;被胖东来“推着走”的供应商们:它逼我们,但我们服


网友评论
最新热门电影
回复《最佳鬼友》喜剧片无广告高清版:https://www.jinzhuqq.com/dyvideo/37538.html