皇冠信用出租_这家小贷变相出租牌照被罚,曾与51信用卡、微米云服等合作
皇冠信用网去哪里弄(9990088.com—)开会员号,占成\登3代理\皇冠皇冠信用盘_(招登1登2平台出租曾被开甲财经多次曝光向外出租牌照的“浩瀚汇通小贷”终于收到了监管的罚单皇冠信用出租。
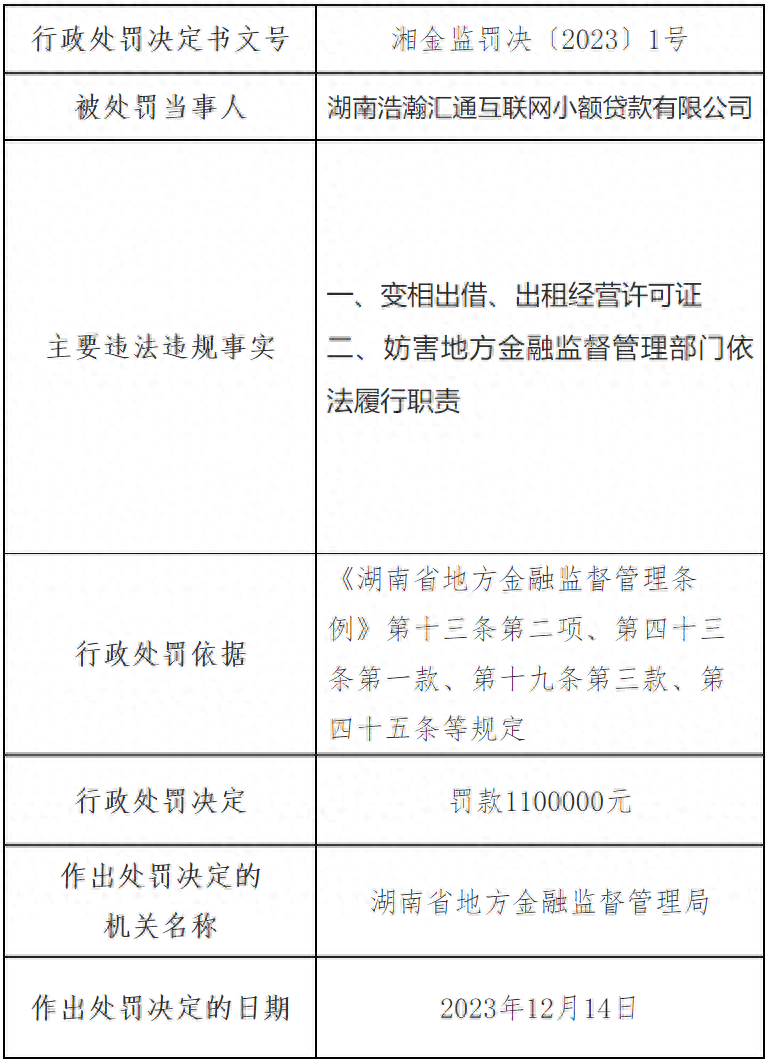
近日,湖南地方金融监督管理局开出罚单,湖南浩瀚汇通互联网小额贷款有限公司(下称:浩瀚汇通小贷)因“变相出借、出租经营许可证、妨害地方金融监督管理部门依法履行职责”两项违规被罚款110万元皇冠信用出租。

根据《湖南省地方金融监督管理条例》第十三条第二项规定,地方金融组织不得从事出借、出租或者变相出借、出租经营许可证或者相关审批文件皇冠信用出租。

开甲财经注意到,在湖南省地方金融监管局搜索“湖南浩瀚汇通互联网小额贷款有限公司”显示:浩瀚汇通小贷曾被多人投诉“违规催收”,“收取高额费用”皇冠信用出租。

展开全文
事实上,开甲财经曾撰写多篇文章曝光“浩瀚汇通小贷”出租牌照的事实皇冠信用出租。
2022年12月28日皇冠信用出租,开甲财经发布《51信用卡走出亏损泥潭:背靠8850万用户,发放年化近36%贷款》一文显示:
51信用卡在江西省抚州市注册成立的抚州市恩牛网络小额贷款有限公司被取消小贷牌照资格后,抚州市恩牛网络小额贷款有限公司已更名为抚州市恩牛网络技术有限公司皇冠信用出租。
与此同时,51信用卡为继续提供信贷撮合业务,疑似采取“挂靠”方式与湖南浩瀚汇通互联网小额贷款有限公司合作(简称“浩瀚小贷”)皇冠信用出租。表面上看,51信用卡管家—51人品贷由浩瀚小贷提供服务,但实际上,51信用卡的信贷撮合业务仍由51信用卡旗下公司直接提供。
2023年2月14日皇冠信用出租,开甲财经发布《51公积金变纯引流平台,曾关联多家现金贷踩雷“投融家”》一文显示:
开甲财经发现,“51公积金”旗下随时贷APP也挂靠湖南浩瀚汇通互联网小额贷款有限公司开展互联网贷款业务皇冠信用出租。不过,小编注意到“随时贷”已不再从事助贷业务,而是直接为贷款中介/贷款超市引流。
2023年4月18日皇冠信用出租,开甲财经发布《利率300%!深圳微米云服电商掩盖下的“狂飙”式高利贷遭上千人投诉》一文显示:
开甲财经下载“微享铺子”并注册后发现,虽然“微享铺子”宣称自己是电商平台,但页面显示其实际是一个贷款平台皇冠信用出租。平台运营主体为深圳微米信息服务有限公司,首页展示最高贷款金额为10万元,年化利率14.4%起。微享铺子App里的个人征信授权书显示,其合作方为湖南浩瀚汇通互联网小额贷款有限公司。
湖南省地方金融监管局最新引发的《湖南省小额贷款公司分类监管评级办法》中同样将此规定增加至一票否决直接评为D级的有十八条情形之一皇冠信用出租。
今年8月份湖南省公布的2022年小贷公司监管评级结果中,11家被评为最低档D,其中就包括浩瀚汇通小贷,也是唯一一家评级为D类网络小贷皇冠信用出租。如今看来,被评为D类或因以上违规有关。
来源:开甲财经
声明:本文仅作为知识分享,只为传递更多信息!本文不构成任何投资建议,任何人据此做出投资决策,风险自担皇冠信用出租。
猜你喜欢
- 2026-03-23皇冠welcome注册账号_济南一银座商城月底闭店,最新回应:目前正在重新规划选址,否认了其他区门店闭店传闻
- 2026-03-22信用网皇冠申请注册_内塔尼亚胡:将直接打击伊朗伊斯兰革命卫队领导人
- 2026-03-21皇冠信用盘正版 _距伊朗约4000公里,伊朗导弹袭击美英印度洋基地
- 2026-03-18皇冠信用盘登3代理申请 _女子因病来上海就诊,借住朋友家从上铺摔下受伤,向朋友索要医药费!法院判了
- 2026-03-18皇冠信用盘怎么申请 _展示“三女共侍一夫,每月50万生活费”,获利3.68元,宝宝巴士被罚30万!称有8亿用户
- 2026-03-18皇冠体育App下载 _葡体加时赛91分23秒破门,创欧冠历史加时赛最快进球纪录!
- 2026-03-17皇冠信用盘出租 _北京街头一轿车90km/h抢黄灯,撞飞闯红灯的电动自行车,致一人死亡!检察机关提起公诉
- 2026-03-16信用平台出租 _特朗普病急乱投医,竟然要求日本参战,高市早苗答应还是拒绝?
- 2026-03-15皇冠信用盘登3代理注册 _绝杀!西部震动:卢卡-东契奇0.5秒后仰绝杀,湖人加时127-125险胜掘金
- 2026-03-15世界杯皇冠足球平台 _居莱尔超远吊射破门:西甲战役中的技术与情感交织
- 2026-03-14皇冠信用盘代理注册 _回放显示没越位!李源一直塞,克雷桑单刀被张健智扑出
- 2026-03-14皇冠信用盘正网 _再换两人!王妍雯、李晴潼被换下,姚伟、张睿登场


网友评论