皇冠信用盘APP下载_财务事项提示——相关个税申报
时间:2023-05-09 阅读:2816
皇冠信用盘代理怎么申请(9990088.com—)开会员号,招代理/条件好/平台出租/招登1登2登3地区代理结合3月份职工个人相关财务事项,现就全省水文系统干部职工办理2022年度个人所得税汇算清缴作如下提示皇冠信用盘APP下载。
壹
如何办理2022年度个人所得税汇算清缴皇冠信用盘APP下载。全省水文系统干部职工应于2023年3月21日至2023年6月30日前下载并登陆手机“个人所得税APP”,在2022年度个人所得税汇算清缴模块中,依据政策办理年度汇算进行退税或补税。离退休职工存在取得工资薪金额外收入的情况,也应进行个人所得税年度汇算清缴。您可以微信搜索公众号国家税务总局,关注后在下方“专题”中选“2022个税年度汇算”中获取个人所得税APP下载入口,查看退税指南,所得税数额,退税及补税说明等。
贰
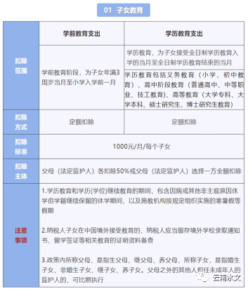
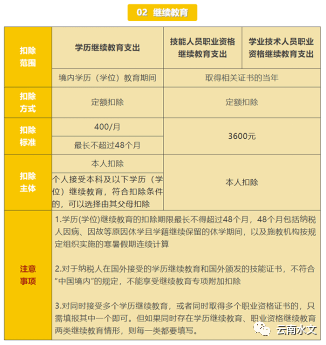
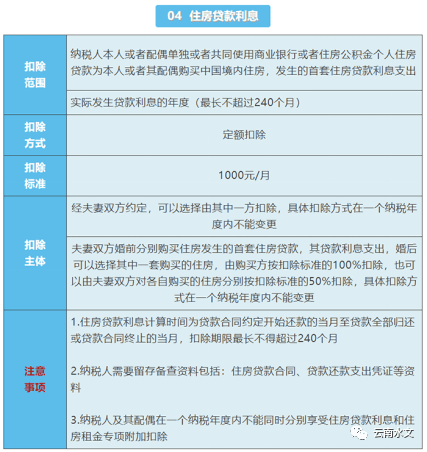
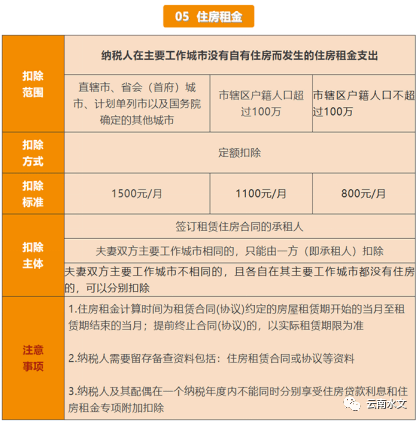
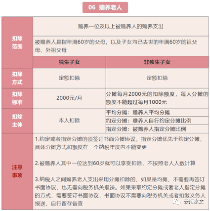
7项专项附加扣除项



展开全文




叁
需要特别提醒的事项皇冠信用盘APP下载。按照税收征管法的有关规定,如果未按规定申报纳税,需要进行处罚,性质不同,处罚不同,有的除了需要补税罚款还需要缴纳滞纳金;对于申报不真实的,隐蔽自己收入的,根据发改委财政金融司出台的“关于个人所得税申报信用机制”规定,个税申报造假、虚报的将对个人信用带来负面影响。
供稿:省局计财处 李 斌
责编:省局计财处 张金陆
审 核:省局办公室 庞 楠 杨 洁
猜你喜欢
- 2026-03-24皇冠hga035客户端_前美驻华大使警告:中国专家凋零,国安危矣
- 2026-03-24皇冠信用代理出租_民调:大多数美国人认为对伊战争进展不顺
- 2026-03-24皇冠信用网平台_深夜,全线爆发!霍尔木兹海峡突发!局势升级
- 2026-03-24皇冠信用网代理注册_撺掇中日开战,美方拿出一份报告,日本罕见顶嘴,绝不敢和中国打
- 2026-03-23正版皇冠信用网出租_全球懵圈!伊朗“打脸”后,特朗普再回应!
- 2026-03-21皇冠信用盘怎么开户 _鲍亚雄第13分钟拖延开球时间,被裁判出示黄牌警告背后的战术分析
- 2026-03-21皇冠信用盘开户 _视频丨日本东电公司公布福岛核电站3号机组反应堆内部画面
- 2026-03-20皇冠信用盘 _以一敌二!“万吨大驱”南昌舰逼退外舰 细节公布
- 2026-03-18皇冠信用盘申请 _大连女子不慎剐蹭无牌车,联系不上车主报警求助,竟牵出“案中案”!
- 2026-03-17皇冠信用盘在线开户 _“打假人”王海:你怎么能把鸡蛋做得那么橙黄?黄天鹅创始人冯斌:我们没有做错什么!
- 2026-03-15皇冠信用盘在哪里开通 _315晚会 | AI“投毒”产业链遭曝光,通过虚假信息和大量发稿可操控AI大模型
- 2026-03-15皇冠信用盘押金多少 _伊朗回应“内塔尼亚胡身亡传言”:就算他还活着,也将全力追杀


网友评论