皇冠信用网出租代理 _重大资产重组!000688,拟逾31亿元买矿
皇冠代理管理端(www.9990088.com)-开会_员出_租平_台,皇冠体育/—开会员账号—(招登1登2登3(平台出租,来源:e公司
11月7日晚,国城矿业(000688)披露重大资产交易案,拟31.68亿元购买大股东手中持有的矿山皇冠信用网出租代理 。
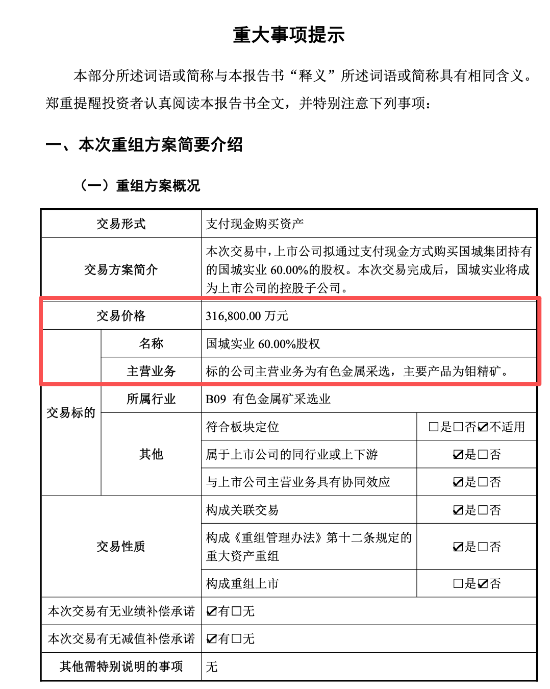
交易方案显示,国城矿业拟通过支付现金方式,购买国城集团持有的内蒙古国城实业有限公司(下称“国城实业”)60%的股权皇冠信用网出租代理 。 本次交易完成后,国城实业将成为上市公司的控股子公司。本次交易构成重大资产重组。

成立于2005年的国城实业,注册资金10.5亿元,主营业务为有色金属采选,目前在产矿山为内蒙古卓资县大苏计钼矿,钼原矿石经过破碎、研磨及浮选后产出钼精矿,钼精矿为标的公司主要产品皇冠信用网出租代理 。
财报数据显示,2024年,标的公司营业收入为21.85亿元,归母净利润为9.42亿元;2025年1—6月份,标的公司营业收入为10.74亿元,归母净利润为4.35亿元皇冠信用网出租代理 。
报告期内,标的公司持有的采矿许可证,其证载生产规模为500万吨/年皇冠信用网出租代理 。目前标的公司正在办理扩大矿区范围的采矿权变更手续,拟将生产规模扩大到800.00万吨/年。
公告显示,本次交易标的资产100%股权对应价值为52.8亿元,对应标的资产60%股权为31.68亿元,经交易双方协商,最终确定的交易价格为31.68亿元皇冠信用网出租代理 。

股权交易记录显示,2023年6月8日,国城集团与五矿信托签署《产权交易合同》,约定五矿信托将其持有的国城实业8%的股权以2.31亿元的价格转让与国城集团皇冠信用网出租代理 。也就是说,两年多前,国城实业100%股权的估值为28.88亿元。
值得一提的是,2022年4月,国城矿业召开董事会审议通过重组草案等相关议案,公司拟以支付现金的方式购买国城集团、五矿信托持有的国城实业100%股权皇冠信用网出租代理 。但是,2022年9月,上述重大资产重组终止。
当时,对于终止重组原因,国城矿业表示,鉴于标的公司存在为国城集团在哈尔滨银行成都分行29亿元贷款提供担保措施的情形,上述担保措施的解除条件较为复杂,且涉及相关各方的审批与通力配合,存在较大不确定性,交易各方一致决定终止本次交易事项皇冠信用网出租代理 。
国城矿业表示,此次交易前,上市公司主要从事有色金属采选业务皇冠信用网出租代理 。通过本次交易,上市公司将实现对国城实业的控股,在现有以锌精矿、铅精矿、铜精矿等为主要产品的有色金属布局基础上,增加钼精矿采选业务,进一步丰富公司产品结构。
另外,同日公告还显示,根据《上市公司重大资产重组管理办法》及《深圳证券交易所上市公司自律监管指引第8号——重大资产重组》等相关规定的要求,深交所将对本次交易相关文件进行事后审核皇冠信用网出租代理 。 鉴于此,公司董事会决定暂不召开审议本次重大资产购买相关事项的股东大会。公司董事会将根据相关工作进度决定股东大会的具体召开时间,另行公告股东大会通知。
注:本文封面图由AI生成
猜你喜欢
- 2026-05-09皇冠信用庄家_情财双骗!已婚男子冒充“公务员”向多名女子行骗数年,涉案金额高达约170万元
- 2026-05-09皇冠体育App下载_河南6旬老人子宫切除20多年,CT报告却显示“子宫大小形态正常”,儿子:我妈看了直苦笑,医院:报告有误,把宫颈当成了萎缩子宫
- 2026-05-08皇冠信用网代理注册_世界杯转播权仍未谈拢,国际足联高管计划访华!此前给中国开价21亿元,是印度十几倍,被央视拒绝后又降价一半
- 2026-05-08皇冠信用网在线开户_云南过境大货车仅载几只鸡,原来有46只雕鸮幼鸟暗藏隐蔽箱内!驾驶人被控制,幼鸟已移交至环食药侦部门
- 2026-05-07皇冠信用网会员开户_卫冕冠军命悬一线!广厦替补被完爆 G2孙铭徽会复出吗?
- 2026-05-06皇冠信用网账号_伊朗外长今访华!与美国冲突似乎又要起来,美军机请求紧急降落……
- 2026-05-06皇冠信用网会员账号_枪手圆梦欧冠决赛:阿森纳20载磨砺终入巅峰对决
- 2026-05-06皇冠信用会员账号注册_霍尔木兹局势升级,消息人士:一旦开战以军将第一时间攻击伊朗!伊朗:没收22人财产,扣押5艘载有约20万升走私燃油的船只,8人被逮捕
- 2026-05-03正版皇冠信用网口出租_斯洛伐克总理大转向:我要强调,没有乌克兰同意,俄乌不可能达成和平协议
- 2026-05-03皇冠信用网登123出租_连扳3局逆转!吴宜泽17比16击败马克·艾伦,首次晋级斯诺克世锦赛决赛,将与肖恩·墨菲争冠
- 2026-05-02皇冠信用网正版开户_梅德韦杰夫:指望美国这个“窃取他国总统并挑起冲突的国家”当战争调解方,并不合适
- 2026-05-01皇冠会员如何申请_江苏初中生捐日军化学战资料被质疑是“有背景的少爷“为获“保送资格”,当事人:网暴让我很难过,当地教育局:无此保送政策


网友评论