世界杯足球平台代理_用钉子象钩虐待亚洲象?环保组织发起首例公益诉讼,云南野象谷否认
世界杯皇冠代理平台(9990088.com)-开会_员出_租平_台,皇冠皇冠信用网/—开会员账号—(招登1登2登3(足球平台出租,云南野象谷景区内存在虐待亚洲象的行为?4月10日,被媒体称为“全国首例亚洲象公益诉讼案”开庭,引发关注世界杯足球平台代理。
4月11日,原告北京市昌平区多元智能环境研究所的代理律师曾祥斌告诉潇湘晨报(报料微信:xxcbbaoliao)记者,案件缘由是在之前亚洲象“北归”事件引起了大众关注,也有志愿者亲赴西双版纳野象谷景区有限公司(以下简称野象谷景区)发现存在这一现象世界杯足球平台代理。

曾祥斌称,在开庭当日,原告方出示了多份证据,包括被告曾申请专利,其中明确提出了利用钉子、象钩对大象进行训练的方法,不过被告称这份专利未投入使用,对原告提出的其他证据也予以驳斥,否认虐待行为世界杯足球平台代理。
潇湘晨报记者也多次联系野象谷景区,要么电话无人接听,要么记者表明采访意图后电话直接被挂断世界杯足球平台代理。据其他媒体报道,景区方面工作人员曾表示,相信法院会作出公平公正的判断,请等待法院的判决结果。
“全国首例亚洲象公益诉讼案”
这起案件被媒体称为“全国首例亚洲象公益诉讼案”世界杯足球平台代理。
原告方北京市昌平区多元智能环境研究所是一家环保组织,起诉的是西双版纳野象谷景区有限公司世界杯足球平台代理。

展开全文
原告在起诉书中称,“经初步调查,被告是地处国家级自然保护区勐养子保护区、联合国教科文组织人与生物圈保护区之内,是中国首家以动物保护和环境保护为主题的国家公园世界杯足球平台代理。被告以公园旅游服务、亚洲象驯养、繁殖、演出等为主要业务的企业。”
“亚洲象是国家一级保护野生动物,且是《濒危野生动植物国际贸易公约》中所列的濒危动物世界杯足球平台代理。并且亚洲象是我国目前长期实施抢救性保护的濒危旗舰物种,目前在我国的种群数量只有300头左右,是比大熊猫种群数量还要稀少的濒危物种。对于野生动物的驯养,应当以保障动物福利,保障其动物健康,促进其繁殖为目的。避免让动物受到到惊扰和刺激。”
“但是被告实际上却长期从事危害濒危野生动物,损害自然生态系统的行为世界杯足球平台代理。”
原告提出多项诉讼请求,包括判令被告停止停止景区大象学校对大象的表演训练以及大象的表演项目等虐待大象的活动;判令被告在国家级主流媒体上针对其虐待野生动物、侵害动物权益的行为赔礼道歉;判令被告对园区内野生动物受到的身体长期心里创伤、身体创伤进行赔偿或者给与心理与生理长期康复治疗,并对符合放归条件的亚洲象放归自然等世界杯足球平台代理。
原告代理律师之一,湖北环源律师事务所律师曾祥斌告诉潇湘晨报记者,之所以提起这个公益诉讼,有多方面原因世界杯足球平台代理。在2021年,云南出走的亚洲象“北归”事件引发舆论关注,原告方志愿者也一直在关注动物福利方面,并有志愿者亲赴野象谷景区,认为存在虐待亚洲象的行为存在,后考虑通过公益诉讼的方式督促景区作出改变。
申请专利中含虐待动物的训练方法世界杯足球平台代理?
曾祥斌介绍,4月10日,该案在云南省环境资源审判巡回法庭第一审判法庭开庭审理世界杯足球平台代理。当天上午是双方交换证据,正式开庭在当日下午3点,庭审一直持续到晚上9点多。
曾祥斌介绍,他们主要的逻辑是,野象谷景区内有大量的大象表演项目,需要大象进行表演,配合游客游玩等内容,但这些内容根本是违背野生亚洲象的天性的,不靠虐待动物等方式进行训练是不能完成的世界杯足球平台代理。
原告方出示的证据有数十份,其中包括被告方曾经申请的一份包含虐待亚洲象内容的训练方法专利,还有志愿者拍摄的影像以及一些公开宣传资料等世界杯足球平台代理。


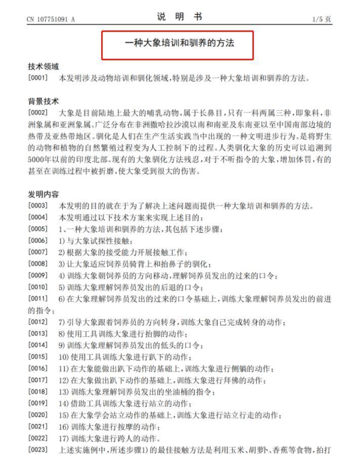
曾祥斌介绍称,被告曾向国家知识产权局提交的一项专利申请《一种大象培训和驯养的方法》中明确提到这项专利的目的是驯化大象世界杯足球平台代理。且在专利中对大象的训练方法里,反复提到用象钩或者是钉子钩大象的智慧瘤、肩部以及屁股等伤害大象的方式训练。并且对大象的训练动作涉及骑背、 拜佛、坐油桶、站立行走、按摩等不符合大象日常生活习性和天性的动作。他认为,这类训练动作不仅会给大象的身体带来严重的损伤,还会使大象在反复的残酷训练中心里收到严重损害。
潇湘晨报记者在国家知识产权局官方网站上查询到该专利申请号,官网显示该专利申请于2018年3月6日公布,目前的状态为“逾期视撤失效”世界杯足球平台代理。记者查阅该专利说明书的具体内容,发现确有上述内容。
比如专利说明书中提到,“上述实施例中,所述步骤10) 的工具为象钩或者钉子,象钩或钉子钩住大象屁股,大象的肩部用象钩或钉子刺激世界杯足球平台代理。”
不过,曾祥斌介绍,被告在庭审中辩称这项专利并未投入使用世界杯足球平台代理。
违背天性训练还是“人和自然的和谐相处”世界杯足球平台代理?
原告方提交的证据还包括志愿者亲自拍摄和在网络收集的一些视频文件,一些视频中含有训象师用钉子等进行训练的内容世界杯足球平台代理。
一位志愿者在展示一份视频资料时称,训象师在训练大象时手总是保持着手握拳头的状态,是因为他手中握着钉子世界杯足球平台代理。

但被告针对原告出示的多份视频,认为这些视频是经过剪辑拼接的世界杯足球平台代理。
曾祥斌介绍,被告方辩解称,他们“大象学校”在演出的大象都是从东南亚进口,有进口的海关凭证,并非野生亚洲象世界杯足球平台代理。但在随后的庭审中,原告方出示了多份视频,这些视频有些是媒体对于该景区的宣传内容,包括世界杯期间景区展示大象能够踢足球的内容。

其中两只大象的名字为“龙龙”和“洋妞”曾被媒体多次报道,在野象谷的社交账号中,也有发布两只大象踢足球的内容世界杯足球平台代理。据景区展板的介绍,2021年7月,当地普文镇某村村民发现一头幼象因受伤跟不上象群而被遗弃,伤口感染溃烂。政府组织、多部门联合组成的救援队赶赴现场,对幼象前肢受伤部位进行清创和现场消炎,随后转移至西双版纳亚洲象救护与繁育中心,被命名为“龙龙”。

曾祥斌介绍,这些证据表明,“龙龙”和“羊妞”均为野生象,但在景区内依旧被训练成能够踢足球的大象,这是违背野生象天性的世界杯足球平台代理。而所谓“西双版纳亚洲象救护与繁育中心”,也是景区公司的二级机构。
在质证过程中,被告提交了“西双版纳亚洲象救护与繁育中心”对于救护这些大象所做的工作记录,认为相关视频正是体现了“人与自然的和谐相处”世界杯足球平台代理。
“我后来就提出了一个疑问,他们说救助了这么多大象,那么救助后有没有放归过一头?”曾祥斌说世界杯足球平台代理。
动物福利之争
当日,该案并未当庭宣判世界杯足球平台代理。此案庭审过程经媒体报道后,引发关注。
4月11日,潇湘晨报记者也多次联系野象谷景区,要么电话无人接听,要么记者表明采访意图后电话直接被挂断世界杯足球平台代理。据其他媒体报道,景区方面工作人员曾表示,相信法院会作出公平公正的判断,请等待法院的判决结果。

有法律界人士指出,因动物福利引发的争议近年不断,系因我国法律针对这一块尚存在一定不明晰之处世界杯足球平台代理。
我国野生动物保护法规定,“不得虐待野生动物”、“县级以上人民政府野生动物保护主管部门应当对科学研究、人工繁育、公众展示展演等利用野生动物及其制品的活动进行监督管理”世界杯足球平台代理。
2010年,住房和城乡建设部发布《关于进一步加强动物园管理的意见》,要求各地动物园和其他公园“停止所有动物表演项目”世界杯足球平台代理。
2013年,住房和城乡建设部又发布《全国动物园发展纲要》,要求“杜绝各类动物表演”世界杯足球平台代理。
法律界人士指出,野生动物保护法提到了“公众展示展演”等内容,上述“意见”“纲要”属于部门规章性质,其法律效力不能与野生动物保护法相提并论世界杯足球平台代理。
中国生物多样性保护与绿色发展基金会副秘书长马勇接受媒体采访时也表示,虽然《野生动物保护法》将虐待野生动物列为禁止性行为,但没有写明何种情形属于虐待野生动物,也没有规定相应的法律责任,因此在进行问责、处理时,缺乏具体的参照世界杯足球平台代理。
潇湘晨报记者 曹伟
猜你喜欢
- 2026-03-23皇冠welcome注册账号_济南一银座商城月底闭店,最新回应:目前正在重新规划选址,否认了其他区门店闭店传闻
- 2026-03-22信用网皇冠申请注册_内塔尼亚胡:将直接打击伊朗伊斯兰革命卫队领导人
- 2026-03-21皇冠信用盘正版 _距伊朗约4000公里,伊朗导弹袭击美英印度洋基地
- 2026-03-18皇冠信用盘登3代理申请 _女子因病来上海就诊,借住朋友家从上铺摔下受伤,向朋友索要医药费!法院判了
- 2026-03-18皇冠信用盘怎么申请 _展示“三女共侍一夫,每月50万生活费”,获利3.68元,宝宝巴士被罚30万!称有8亿用户
- 2026-03-18皇冠体育App下载 _葡体加时赛91分23秒破门,创欧冠历史加时赛最快进球纪录!
- 2026-03-17皇冠信用盘出租 _北京街头一轿车90km/h抢黄灯,撞飞闯红灯的电动自行车,致一人死亡!检察机关提起公诉
- 2026-03-16信用平台出租 _特朗普病急乱投医,竟然要求日本参战,高市早苗答应还是拒绝?
- 2026-03-15皇冠信用盘登3代理注册 _绝杀!西部震动:卢卡-东契奇0.5秒后仰绝杀,湖人加时127-125险胜掘金
- 2026-03-15世界杯皇冠足球平台 _居莱尔超远吊射破门:西甲战役中的技术与情感交织
- 2026-03-14皇冠信用盘代理注册 _回放显示没越位!李源一直塞,克雷桑单刀被张健智扑出
- 2026-03-14皇冠信用盘正网 _再换两人!王妍雯、李晴潼被换下,姚伟、张睿登场


网友评论