安德莱赫特vs赫根_富森美董事长刘兵被郫都区监委留置 副董事长刘云华代行职责
时间:2025-07-25 阅读:1308
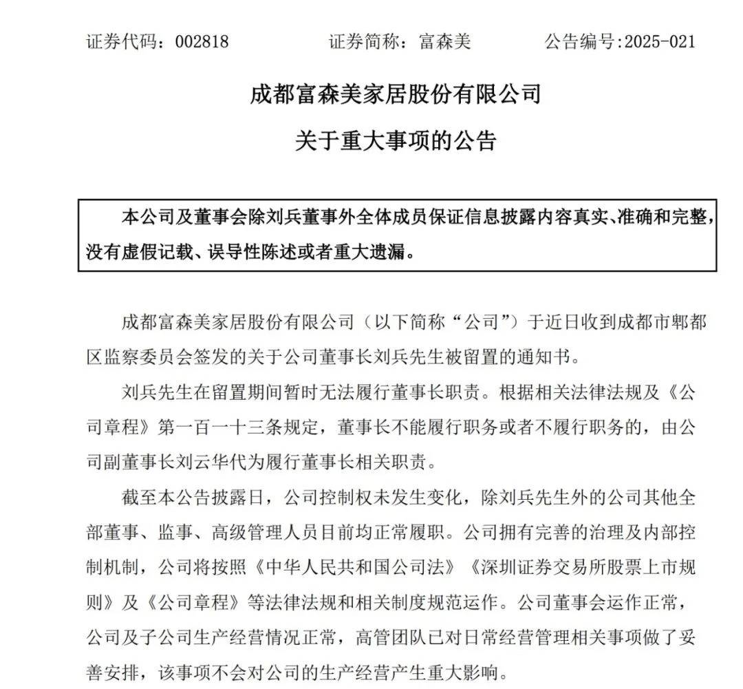
皇冠登一登二登三区别(www.9990088.com)如开申请会员_账号)皇冠信用网_怎么注册代理—(招登1登2登3(平台出租)7月24日午间,富森美(002818.SZ)在上交所披露《重大事项公告》称,公司已于近日收到成都市郫都区监察委员会签发的《留置通知书》,董事长刘兵因涉嫌违法被依法实施留置安德莱赫特vs赫根。

根据公告,刘兵在留置期间暂时无法履行董事长及法定代表人职责,公司董事会已按照《公司章程》及《董事会议事规则》相关规定,立即启动应急机制,由副董事长刘云华代为行使董事长职权,确保公司治理结构稳定、决策流程正常运转安德莱赫特vs赫根。富森美强调,截至公告发布时,除刘兵外,公司其余董事、监事及高级管理人员均在岗正常履职,控制权未发生任何变化;公司位于成都郫都区的家居卖场、物流配送、供应链服务等核心业务板块均运转正常,该事项预计不会对年度经营业绩构成重大不利影响。公司将持续关注事件进展,并依法依规履行信息披露义务。
猜你喜欢
- 2026-03-23怎么申请皇冠信用网代理_“美版联合国”要黄了?加沙“和平委员会”名不副实,印尼发出退群警告
- 2026-03-23如何申请皇冠信用网_里德-谢泼德首发能否拯救火箭?对阵公牛前瞻
- 2026-03-23信用网怎么注册_上海一女子与丈夫视频时发生争吵情绪失控,留下诀别的话突然断联!随后被发现漂浮在河中一动不动,民警狂奔跳水救援,目前该女子已无大碍
- 2026-03-22皇冠信用盘登2代理 _巴林改口:是“爱国者”拦截导致32名平民受伤,不是伊朗无人机
- 2026-03-20皇冠信用盘是什么意思 _斯诺克世界公开赛赵心童出局 八强中吴宜泽成东道主独苗
- 2026-03-19皇冠信用盘怎么弄 _对伊动武致油价高涨,特朗普经济政策支持率创新低!美放松对委制裁以增加石油供应,万斯承认美国面临“困境”:未来几周还有一段艰难的路
- 2026-03-19皇冠信用盘网址 _山东一市民突发心梗,其家属砸窗取出陌生人车内AED用于急救;车主回应:砸就砸吧,人命比玻璃重要
- 2026-03-18皇冠信用盘登3代理 _阿森纳2-0勒沃库森:12次射正创赛季新高,球队战术全面升级!
- 2026-03-18皇冠信用盘登3代理 _喊话尽快销户、实施动态调整!银行集体收缩黄金业务风控防线
- 2026-03-11加拿大 vs 欧洲附加赛A组胜者 _以色列首都已全面停电!伊朗新领袖比想象中还要强硬,特朗普貌似要撑不住了
- 2026-03-09皇冠信用代理流程_哈梅内伊次子“冒死”接班,伊朗为何一定要选出最高领袖?
- 2026-03-09皇冠信用盘最高占成_国米第12轮输给米兰之后连续15轮不败,但今天又被米兰终结


网友评论