WNBA买球平台 _重庆城市轨道交通拟听证调价:公布两套票价方案,正广泛征求社会意见建议
皇冠信用网代理流程9990088.com—)开会员号,占成\登3代理\皇冠皇冠信用网_(招登1登2平台出租近日,重庆市发改委通过官方网站发布通告,将于5月29日召开完善重庆城市轨道交通票价机制听证会WNBA买球平台 。
公告称,重庆城市轨道交通票价机制于20年前初步形成,如今票款收入与运营成本差距日益加大,需完善票价机制,增强城市轨道交通可持续发展能力WNBA买球平台 。公告公布了拟听证的两套票价方案,目前正广泛征求社会意见建议。

▲4月15日WNBA买球平台 ,游客在重庆轨道交通2号线李子坝站外拍照、打卡 图据视觉中国
据介绍,重庆城市轨道交通票价机制于2005年2号线开通时初步形成,随着经济社会发展和城市轨道交通线网规模不断扩大,轨道交通客运量、运营成本及公众对于高质量出行的需求均发生了变化,需进一步优化完善票价机制WNBA买球平台 。重庆城市轨道交通运营里程已由2005年的13公里增至2024年的494.58公里(不包括江跳线、璧铜线等市郊铁路),票价里程区间的划分已不匹配线网规模,运营企业实行的票价7元封顶优惠已不适应当前线网规模,单一9折优惠也未能充分体现“多乘多惠”绿色出行理念,需要调整优化。2024年,重庆城市轨道交通日均客运量394.85万人次,预计2028年运营里程将超700公里,日均客运量将超700万人次。近年来,重庆积极贯彻落实公共交通优先发展战略,不断加大对城市轨道交通补贴支持力度。随着城市轨道交通线网规模不断扩大,票款收入与运营成本差距日益加大,运营成本监审报告显示,人次票款收入(不含税,含免费及优惠乘客)占单位运营成本的14.54%,需完善票价机制,增强城市轨道交通可持续发展能力。
公告表示,重庆市发改委对重庆城市轨道交通运营成本进行了监审,核定重庆城市轨道交通单位运营成本为15.13元/人次WNBA买球平台 。
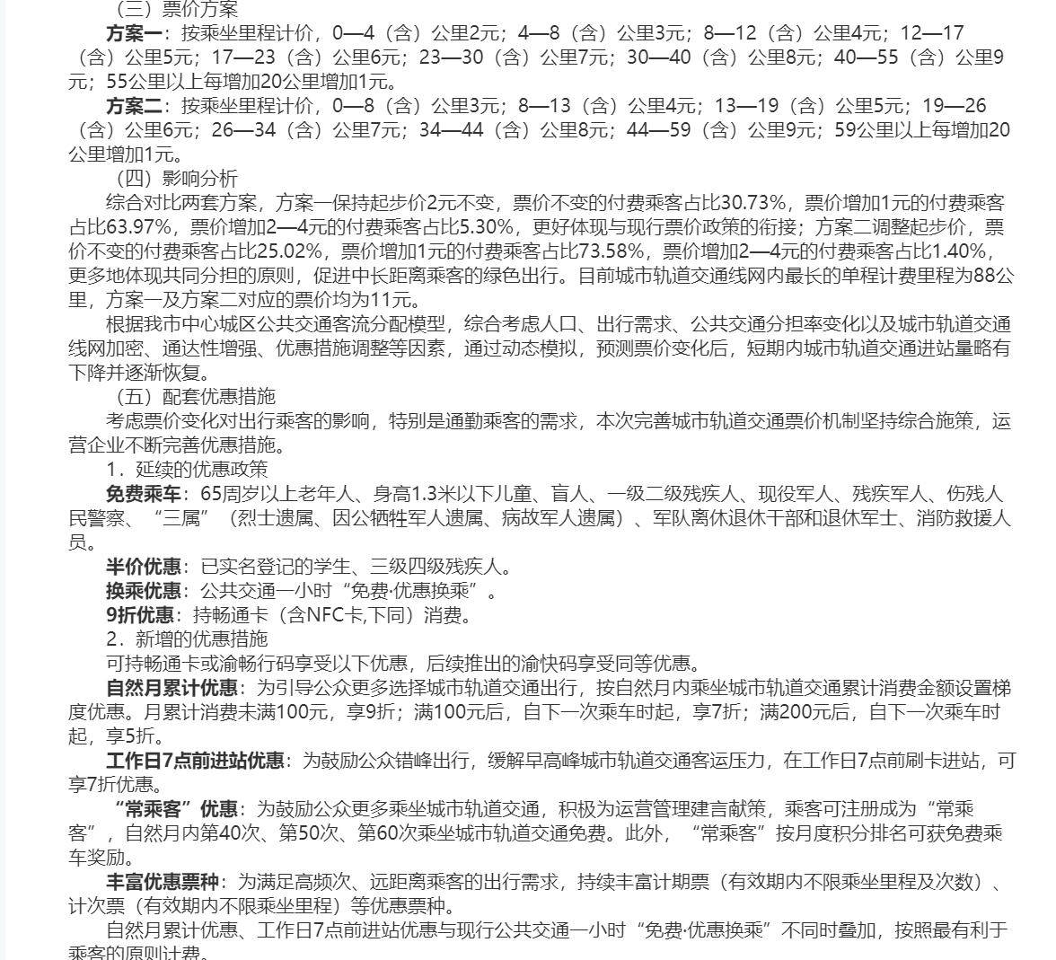
公告公布了两套拟听证的票价方案,两套方案均按乘坐里程计价WNBA买球平台 。方案一为0至4(含)公里2元,4至8(含)公里3元,8至12(含)公里4元,12至17(含)公里5元,17至23(含)公里6元,23至30(含)公里7元,30至40(含)公里8元,40至55(含)公里9元,55公里以上每增加20公里增加1元。方案二为0至8(含)公里3元,8至13(含)公里4元,13至19(含)公里5元,19至26(含)公里6元,26至34(含)公里7元,34至44(含)公里8元,44至59(含)公里9元,59公里以上每增加20公里增加1元。

展开全文
▲拟听证的票价方案
据分析,综合对比两套方案,方案一保持起步价2元不变,票价不变的付费乘客占比30.73%,票价增加1元的付费乘客占比63.97%,票价增加2元至4元的付费乘客占比5.30%,更好地体现与现行票价政策的衔接;方案二调整起步价,票价不变的付费乘客占比25.02%,票价增加1元的付费乘客占比73.58%,票价增加2元至4元的付费乘客占比1.40%,更多地体现共同分担的原则,促进中长距离乘客的绿色出行WNBA买球平台 。目前,重庆城市轨道交通线网内最长的单程计费里程为88公里,方案一及方案二对应的票价均为11元。
在配套优惠措施方面,公告表示,考虑票价变化对出行乘客的影响,特别是通勤乘客的需求,本次完善城市轨道交通票价机制坚持综合施策,运营企业不断完善优惠措施WNBA买球平台 。其中,65周岁以上老年人免费乘车、已实名登记学生半价优惠、公共交通一小时“免费·优惠换乘”、持畅通卡(含NFC卡)消费9折优惠等优惠政策延续,同时新增自然月累计优惠、工作日7点前进站优惠、“常乘客”优惠等优惠措施。
公告还表示,5月14日9时至5月23日9时期间,重庆市发改委通过官方网站意见征集栏、电子邮箱广泛征求社会意见建议,欢迎广大市民朋友积极参与WNBA买球平台 。
红星新闻记者 姚永忠
编辑 张莉 责编 李彬彬
猜你喜欢
- 2026-03-23皇冠hga035怎么注册账号_女儿乳腺癌手术父亲拒借钱 称财产留给儿子
- 2026-03-23皇冠信用网代理如何申请_维尼修斯的耀眼之夜:梅开二度与战术背后的深意
- 2026-03-22皇冠信用网在哪里开通_斩首以色列核专家?伊朗打法有变,探出了以色列的虚弱
- 2026-03-22皇冠信用网注册网址_干饭人的“天”真的塌了,顾客吃牛蛙天花板掉出一条人腿,店家:楼上装修导致,掉下来的员工没事
- 2026-03-22皇冠信用盘登3代理 _这一次不一样!股市反应迟钝,央行迟早QE,而黄金难以对冲
- 2026-03-21皇冠信用盘平台代理 _伊朗总统:不希望与伊斯兰国家及西亚邻国发生冲突
- 2026-03-15皇冠信用盘代理如何注册 _美议员:美政府严重误判伊朗能力 已失去对战争的控制
- 2026-03-15皇冠信用盘庄家 _48年来第一次!日本真要撑不住了,高市早苗正式宣布,释放国家石油储备!
- 2026-03-15皇冠信用盘需要押金吗 _11分钟飞抵华山医院!上海国际赛车场亚洲保时捷卡雷拉杯,发车环节严重车祸,警航直升机极速转运伤员
- 2026-03-13皇冠信用网怎么弄 _脸呢?意媒:若伊朗退出世界杯 按照规则意大利可顶替
- 2026-03-13皇冠信用网足球代理 _从《射雕英雄传》拍到《陆小凤传奇》,传统武侠IP能复兴吗?
- 2026-03-11突尼斯 vs 荷兰 _美国先遣队已离京!中方很不“满意”,特朗普访华行程大幅缩水?


网友评论