皇冠代理怎么拿_刚宣布!又一A股重大重组,停牌!
皇冠信用出租足球(-网芷-9990088.com)如开申请会员_账号,皇冠信用网_怎么注册代理—(招登1登2登3(平台出租)【导读】腾景科技拟在光通信领域强链补链皇冠代理怎么拿,筹划收购迅特通信控制权
中国基金报记者 闻言
科创板公司 腾景科技有意“追光”皇冠代理怎么拿!
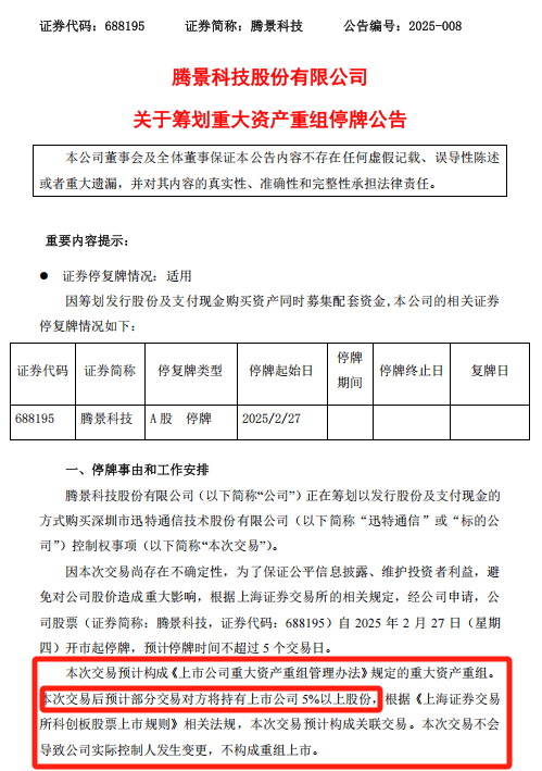
2月26日晚间,腾景科技公告称,公司正筹划以发行股份及支付现金方式购买 深圳市迅特通信技术股份有限公司(以下简称迅特通信)控制权事项,预计构成重大资产重组和关联交易皇冠代理怎么拿。
腾景科技与迅特通信从事的业务均属于光通信领域,并且均被评为国家级专精特新“小巨人”企业皇冠代理怎么拿。而光通信被认为是AI时代的算力基础、数字经济的重要底座、互联通信的“高速公路”。
腾景科技计划自2月27日开市起停牌皇冠代理怎么拿。截至2月26日收盘,公司股价报48.51元/股,总市值为62.75亿元。截至2024年第三季度末,公司股东人数为9365户。

迅特通信创始人将入股腾景科技
此前在华为从业多年
公告显示,本次交易预计构成关联交易, 主要是交易完成后部分交易对方将持有腾景科技 5%以上的股份皇冠代理怎么拿。

展开全文
目前,腾景科技与郑波、深圳启真投资有限公司(以下简称启真投资)签署了《发行股份及支付现金购买资产意向协议》皇冠代理怎么拿。 该协议约定,腾景科技将通过发行股份及支付现金方式,购买迅特通信的控制权。
公告显示,郑波、启真投资持有迅特通信的比例分别为39.5680%、5.1745%皇冠代理怎么拿。

这意味着,腾景科技通过与郑波、启真投资的交易,最多可以获得迅特通信44.7425%的股份皇冠代理怎么拿。
启真投资的实控人为郑波,后者持股比例达90%皇冠代理怎么拿。

来源:天眼查
即郑波及其控股的启真投资,或将借助此次交易入股腾景科技皇冠代理怎么拿。
公开资料显示,郑波生于1978年,2000年毕业于浙江大学,之后在华为工作了12年,成为当时华为最年轻的省级公司总经理之一皇冠代理怎么拿。2012年,郑波从华为辞职后参与创立迅特通信。
公告显示,上述协议为交易各方就本次交易达成的初步意向,具体方案将由交易各方另行签署正式协议予以约定皇冠代理怎么拿。
同时,本次交易的最终价格尚未确定,将由腾景科技聘请评估机构出具评估报告确定的评估值为定价依据,并由交易各方协商确定皇冠代理怎么拿。
推进光通信领域强链补链
腾景科技受益于AI算力需求提升
腾景科技此次拟控股迅特通信,或有意在光通信领域强链补链皇冠代理怎么拿。
公开资料显示,腾景科技是专业从事各类精密光学元组件、光纤器件研发、生产和销售的高新技术企业,产品主要应用于光通信、光纤激光等领域皇冠代理怎么拿。

迅特通信是专业从事光通信产品研发、生产、销售、服务的高新技术企业,产品服务于国内外通信运营商、设备商、集成商皇冠代理怎么拿。

即腾景科技与迅特科技从事的业务,均属于光通信领域皇冠代理怎么拿。
“并购六条”显示,中国证监会将积极支持上市公司围绕战略性新兴产业、未来产业等进行并购重组,包括有助于补链强链和提升关键技术水平的未盈利资产收购,以及支持“两创”板块公司并购产业链上下游资产等皇冠代理怎么拿。
公开资料显示,光通信作为重要的信息传输手段,是5G、大数据、云计算等信息化建设的基石,而光模块作为光通信的核心器件,处于光通信产业链的下游环节皇冠代理怎么拿。
此前,迅特通信推出能够解决电信运营商痛点的5G光模块产品,做到了5G前传市场份额第一皇冠代理怎么拿。5G传输网络由前传、中传和回传组成。
近年来,随着全球对AI算力需求大幅提升,新型基础设施的建设速度加快,光通信产业的发展动力由云计算转至AI算力皇冠代理怎么拿。
根据赛迪顾问预测,2025年中国光通信市场规模将达1750亿元,对应2022年至2025年的年均复合增长率为12%;预计2030年全球光通信市场的销售额将达893亿美元,2024年至2030年的年均复合增长率为12.9% 皇冠代理怎么拿。
2月21日,腾景科技发布业绩快报显示,公司2024年的营业总收入、归母净利润、扣非后净利润同比分别增长31.07%、66.89%和82.73%皇冠代理怎么拿。

腾景科技公告称,公司积极把握AI算力驱动下,高速光通信元器件需求增长的市场机遇,丰富在高速光通信方面的产品解决方案,持续扩大光通信领域的精密光学元组件产品供应,满足行业柔性化交付需求,推动光通信业务规模进一步扩大皇冠代理怎么拿。
编辑:格林
校对:乔伊
制作:鹿米
审核:许闻
猜你喜欢
- 2026-03-23皇冠welcome注册账号_济南一银座商城月底闭店,最新回应:目前正在重新规划选址,否认了其他区门店闭店传闻
- 2026-03-22信用网皇冠申请注册_内塔尼亚胡:将直接打击伊朗伊斯兰革命卫队领导人
- 2026-03-21皇冠信用盘正版 _距伊朗约4000公里,伊朗导弹袭击美英印度洋基地
- 2026-03-18皇冠信用盘登3代理申请 _女子因病来上海就诊,借住朋友家从上铺摔下受伤,向朋友索要医药费!法院判了
- 2026-03-18皇冠信用盘怎么申请 _展示“三女共侍一夫,每月50万生活费”,获利3.68元,宝宝巴士被罚30万!称有8亿用户
- 2026-03-18皇冠体育App下载 _葡体加时赛91分23秒破门,创欧冠历史加时赛最快进球纪录!
- 2026-03-17皇冠信用盘出租 _北京街头一轿车90km/h抢黄灯,撞飞闯红灯的电动自行车,致一人死亡!检察机关提起公诉
- 2026-03-16信用平台出租 _特朗普病急乱投医,竟然要求日本参战,高市早苗答应还是拒绝?
- 2026-03-15皇冠信用盘登3代理注册 _绝杀!西部震动:卢卡-东契奇0.5秒后仰绝杀,湖人加时127-125险胜掘金
- 2026-03-15世界杯皇冠足球平台 _居莱尔超远吊射破门:西甲战役中的技术与情感交织
- 2026-03-14皇冠信用盘代理注册 _回放显示没越位!李源一直塞,克雷桑单刀被张健智扑出
- 2026-03-14皇冠信用盘正网 _再换两人!王妍雯、李晴潼被换下,姚伟、张睿登场


网友评论