How to Apply for Crown Credit Network_深夜!重磅利好
新2备用网址(www.hg01.vip)-开会_员出_租平_台,皇冠信用盘/—开会员账号—(招登1登2登3管理(皇冠代理出租,【导读】贵州茅台的回购How to Apply for Crown Credit Network,终于要开始了
中国基金报记者 泰勒
12月27日深夜How to Apply for Crown Credit Network,贵州茅台,释放重大利好!
贵州茅台:拟以30亿元至60亿元回购公司股份
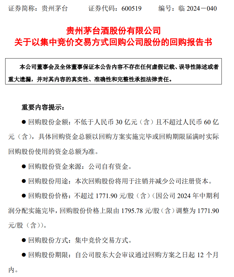
27日晚间,贵州茅台公告,拟以集中竞价交易方式回购公司股份,回购股份金额不低于人民币30亿元(含)且不超过人民币60亿元(含),具体回购资金总额以回购方案实施完毕或回购期限届满时实际回购股份使用的资金总额为准How to Apply for Crown Credit Network。
公告显示,回购股份价格不超过1771.90元/股(含)How to Apply for Crown Credit Network。资金来源为公司自有资金。回购股份期限为自公司股东大会审议通过回购方案之日起12个月内。本次回购股份将用于注销并减少公司注册资本,公司将依照有关规定通知债权人,充分保障债权人的合法权益。

以下是公告的重点内容How to Apply for Crown Credit Network。
1、回购股份金额:不低于人民币30亿元(含)且不超过人民币60亿元(含),具体回购资金总额以回购方案实施完毕或回购期限届满时实际回购股份使用的资金总额为准How to Apply for Crown Credit Network。
2、回购股份资金来源:公司自有资金How to Apply for Crown Credit Network。
3、回购股份用途:本次回购股份将用于注销并减少公司注册资本How to Apply for Crown Credit Network。
4、回购股份价格:不超过1771.90元/股(含)(因公司2024年中期利润分配实施完毕,回购股份价格上限由1795.78元/股(含)调整为1771.90元/股(含))How to Apply for Crown Credit Network。
5、回购股份方式:集中竞价交易方式How to Apply for Crown Credit Network。
6、回购股份期限:自公司股东大会审议通过回购方案之日起12个月内How to Apply for Crown Credit Network。
7、 回购股份的目的:为维护公司及广大投资者的利益,增强投资信心,在保证公司正常经营和长期发展不受影响的前提下,根据中国证监会、上海证券交易所等相关规定,公司将以自有资金实施股份回购计划,回购股份将用于注销并减少公司注册资本How to Apply for Crown Credit Network。
展开全文
8、 预计回购后公司股权结构的变动情况:以目前茅台总股本为基础How to Apply for Crown Credit Network,按照回购资金总额不低于人民币30亿元(含)且不超过人民币60亿元(含)、回购价格上限1771.90元/股进行测算,回购股份用于注销并减少公司注册资本,则回购前后公司股本结构变化情况如下:
截至最新收盘日How to Apply for Crown Credit Network,茅台股价为1528.97元/股,距离 1771.90元/股的回购价格,还有近16%的上升空间!

首次实施股份回购
值得一提的是,这一次贵州茅台的回购事项,早在2024年9月20日官宣,当时公司召开第四届董事会2024年度第十一次会议,审议通过了《关于以集中竞价交易方式回购公司股份的方案》How to Apply for Crown Credit Network。
随后到了11月27日,公司召开2024年第一次临时股东大会,审议通过了《关于以集中竞价交易方式回购公司股份的方案》How to Apply for Crown Credit Network。
12月17日,贵州茅台以网络互动形式召开2024年第三季度业绩说明会How to Apply for Crown Credit Network。对于投资者质疑的“回购迟迟不进行”,贵州茅台副总经理、财务总监、董事会秘书蒋焰表示,此次回购系公司首次实施股份回购。目前,公司即将完成专业中介机构比选、回购专用账户开立等前期工作。一经完成,公司将按照中国证监会和上海证券交易所的有关规定,及时披露回购报告书,并开展股份回购相关工作。
据财报显示,今年前三季度贵州茅台实现营业收入1207.76亿元,同比增长16.95%;净利润608.28亿元,同比增长15.04%How to Apply for Crown Credit Network。其中,上半年实现营业收入819.31亿元,同比增长17.76%;归母净利润416.96亿元,同比增长15.88%。
编辑:江右
审核:木鱼
猜你喜欢
- 2026-03-24世界杯皇冠代理平台_全国两会后总书记首次地方考察,为什么选择了这里?
- 2026-03-23皇冠代理怎么拿_伊朗导弹打到最高禁区,以色列肠子都悔青,特朗普称:战争等级或下降
- 2026-03-21皇冠代理管理端 _800倍暴利!男子花近2万买2斤足银到手发现全是银包锌,当事人:部分银条银含量甚至仅1%,希望商家“退一赔三”
- 2026-03-19皇冠信用盘登123出租 _反弹缩量,变盘未到!A股下一步紧盯这些信号→
- 2026-03-17皇冠公司的代理怎么拿 _伊朗军方发言人嘲讽特朗普:“‘史诗怒火’?不如叫‘史诗怂货’”
- 2026-03-13皇冠信用网登1 _委内瑞拉、哥伦比亚联合声明:因“不可抗力”,临时取消
- 2026-03-13如何代理皇冠信用网 _标价百万元“文物”闲鱼售卖 卖家:没有资质,我就是证明
- 2026-03-13皇冠信用网登123出租 _哈尔滨银行拟委任新董事,新董事长履新“卡壳”16个月,退休老帅超期“服役”逾年
- 2026-03-12皇冠信用网开户 _伊朗新领导人再遭“斩首”,11架战轰参战,伊朗以牙还牙,要对美方进行最后清算?
- 2026-03-10皇冠信用怎么租_泽连斯基出尔反尔,匈牙利总理放话:拒绝一切勒索,将在这件事上击败乌克兰!
- 2026-03-09皇冠信用在线开户_普京发声:尾巴摇狗,非常诡异
- 2026-03-08怎么开通皇冠信用开户_中超-米特里策传射赵博扑点李昊神扑 浙江队2-0西海岸


网友评论