皇冠信用代理_明起停牌!又有重磅宣布,适用重大重组!
正版皇冠信用网(www.hg01.vip)提供皇冠_官方信用网线上直营平台,皇冠体育代理帐号申请、包含信用网会员注册【导读】希荻微正筹划收购诚芯微100%股份皇冠信用代理,11月5日开市起停牌
中国基金报记者 卢鸰
继控股韩国芯片公司Zinitix之后,科创板芯片公司 希荻微又拟收购一家从新三板摘牌的芯片公司皇冠信用代理。
拟收购诚芯微100%股份并募集配套资金
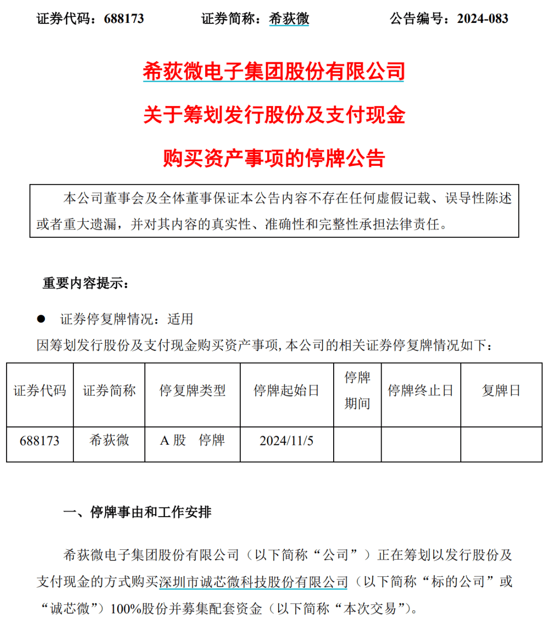
希荻微11月4日晚公告,公司正在筹划以发行股份及支付现金的方式 购买深圳市诚芯微科技股份有限公司(以下简称诚芯微)100%股份并募集配套资金皇冠信用代理。

公告称,经希荻微与有关各方的核实和论证,因审计、评估工作正在进行中,尚无法确定本次交易是否构成重大资产重组, 但本次筹划事项涉及发行股份购买资产,适用有关重大资产重组程序皇冠信用代理。
根据上海证券交易所的相关规定,经希荻微申请, 公司证券自11月5日(星期二)开市起开始停牌,预计停牌时间不超过5个交易日皇冠信用代理。
本次交易事项尚处于筹划阶段,希荻微目前正与交易意向方接洽,初步确定的交易对方为诚芯微的全体股东,包括曹建林、曹松林、深圳市链智创芯管理咨询合伙企业(有限合伙)以及深圳市汇智创芯管理咨询合伙企业(有限合伙),最终交易对方以重组预案或重组报告书披露的信息为准皇冠信用代理。
截至11月4日收盘, 希荻微股价报11.8元,最新市值为48.4亿元皇冠信用代理。

展开全文
诚芯微去年底主动从新三板摘牌
2024年9月,希荻微在接受机构调研时曾表示,随着消费电子、汽车、工业、通信等领域的市场需求不断提升,以及国家支持政策的不断提出,模拟芯片的国产化渗透率有望进一步提升,整个市场格局有望进入调整期,中国模拟芯片市场有望开启新一轮的增长皇冠信用代理。
诚芯微公开披露的信息显示, 公司系由曹建林、曹松林兄弟共同出资组建,是一家专注于模拟及数模混合集成电路研发、设计和销售的高新技术企业,主要产品包括电源管理芯片、电机类芯片、MOSFET和电池管理芯片等多种集成电路产品皇冠信用代理。
2009年12月,诚芯微在深圳市市场监督管理局登记注册皇冠信用代理。 2022年8月16日,诚芯微在全国中小企业股份转让系统挂牌交易,并在2023年12月终止挂牌。

2022年,诚芯微实现营业收入1.66亿元,同比下降12.79%;净利润为473.56万元,同比下降84.68%皇冠信用代理。
2023年上半年,诚芯微营业收入为8258.66万元,同比增长9.23%;净利润为702.44万元,同比下降7.54%皇冠信用代理。
编辑:舰长
审核:许闻
猜你喜欢
- 2026-03-20皇冠代理登录地址 _重庆市市长胡衡华,被查
- 2026-03-20如何找当地皇冠代理 _中欧联合国大吵一架!27国逼中企交出技术,中国这次一点面子没给
- 2026-03-19皇冠足球平台代理 _普京就拉里贾尼遇难表示哀悼:他是俄罗斯“真正的朋友”
- 2026-03-19皇冠信用盘占成代理 _萨拉赫助攻,埃基蒂克破门!利物浦逆转加拉塔萨雷,总比分反超
- 2026-03-19皇冠信用盘在哪里开通 _伊朗打击利雅得炼油厂美方专属区域,引发大火
- 2026-03-18怎么申请皇冠信用盘 _拉里贾尼之死不简单,以色列单方面下死手,要把美国往火坑推
- 2026-03-17皇冠信用盘正网 _亚洲杯-富德科尔建功张琳艳点射 中国女足1-2澳大利亚无缘决赛
- 2026-03-14皇冠信用网账号申请 _“女子从行驶出租车跳下”,警方通报
- 2026-03-13皇冠信用平台出租出售 _王镇义,被查
- 2026-03-13怎么开皇冠信用网 _今夜,全线跳水!霍尔木兹海峡,重大突发
- 2026-03-11德国 vs 科特迪瓦 _刚上任就受重伤,伊朗新领袖至今没露面,或要重演父亲哈梅内伊的惨剧?
- 2026-03-09怎么开通皇冠信用盘口_绿军三叉戟轮番发威!塔图姆、布朗与普理查德联手制服骑士,豪取赛季第43胜


网友评论