如何申请皇冠信用盘_贸易信用证(DLC)是如何开立的
皇冠代理登1,2,3(www.9990088.com)-开会_员平_台出租,皇冠信用盘/如何开户-占成_代理(登1登2代理登3(足球平台,
信用证是银行有条件保证付款的证书,成为国际贸易活动中常见的结算方式如何申请皇冠信用盘。按照这种结算方式的一般规定,买方先将货款交存银行,由银行开立信用证,通知异地卖方开户银行转告卖方,卖方按合同和信用证规定的条款发货,银行代买方付款。
信用证方式有三个特点:
一是信用证不依附于买卖合同,银行在审单时强调的是信用证与基础贸易相分离的书面形式上的认证如何申请皇冠信用盘。
二是信用证是凭单付款,不以货物为准如何申请皇冠信用盘。只要单据相符, 开证行就应无条件付款。
三是信用证是一种银行信用,它是银行的一种担保文件如何申请皇冠信用盘。
以下是贸易信用证开证操作程序:
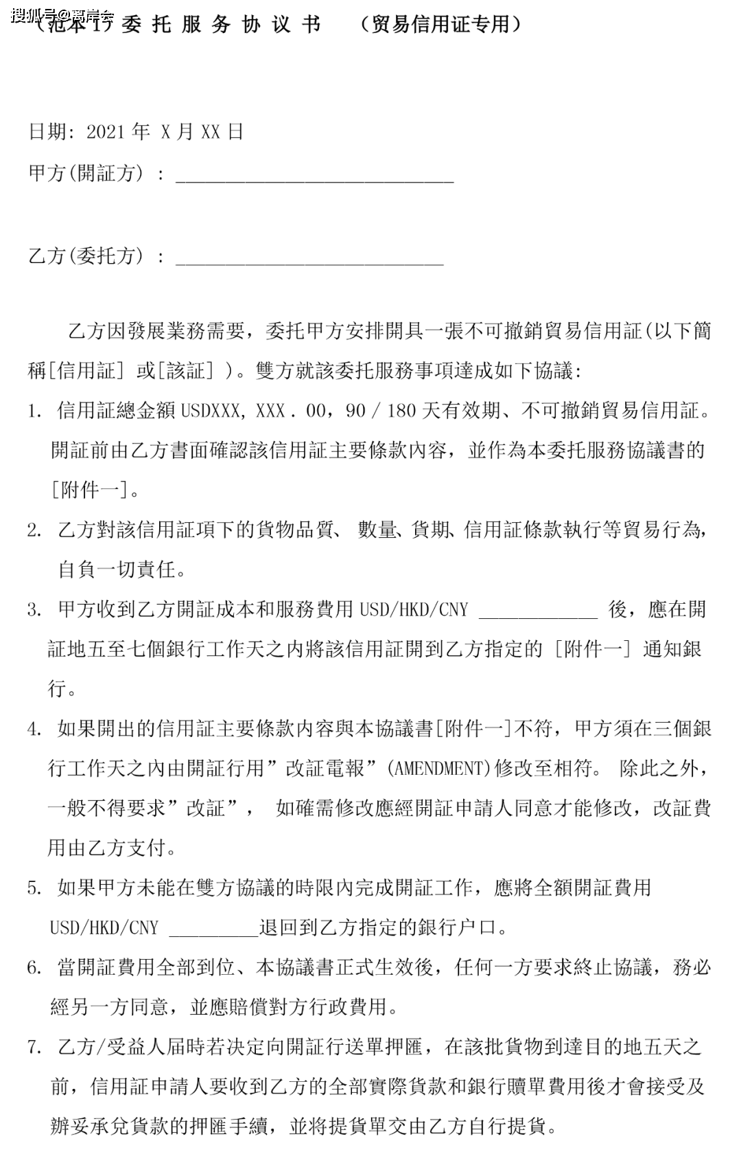
(一)委托方提供開証坐標資料:
1.委托方提供受益人(接証公司)公司英文名稱、地址如何申请皇冠信用盘。
2.通知銀行(接証行)英文名稱、地址和SWIFT CODE如何申请皇冠信用盘。
3.商品英文名稱、單價、數量和總金額,装貨港名稱,目的港如何申请皇冠信用盘。
(二)開証方/申請人依據(一)坐標資料,做份貿易信用証(DLC)版本(具體條款內容)供委托方書面確認如何申请皇冠信用盘。
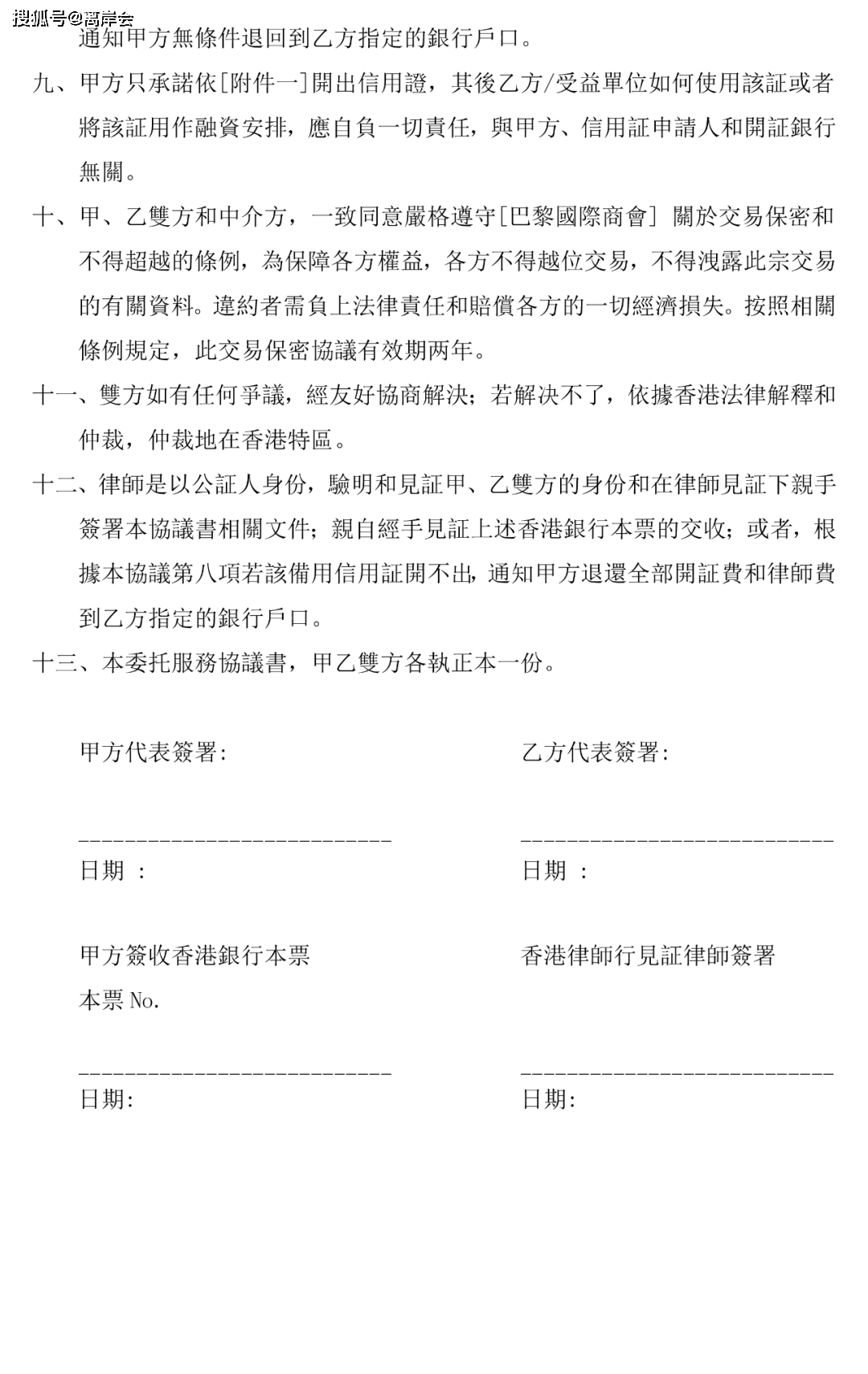
委托方確認版本之後,甲乙雙方簽署委托開証協議書並交收開証費如何申请皇冠信用盘。
(三)申請人(開証公司)向開証行呈交開証申請書申請開証如何申请皇冠信用盘。開証行扣除申請公司信用額度和收取開証費用,經銀行押匯部審批程序,一般在七個工作天之內向通知銀行(接証行) 開証。
(四) 貿証一般分為90天或180天有效期如何申请皇冠信用盘。
展开全文
目前贸易信用证(DLC)在市场需求量还是很大,除了一些大公司及贸易量大、流水好的公司比较容易从银行拿到开证额度外,一般小公司或者刚刚准备要进行业务的公司只有委托开证才可以完成贸易以达到获利如何申请皇冠信用盘。今特将一委托开证方法及程序公布,以便有需求公司知晓如何进行与开证方合作开证。
离岸会可以为您提供贸易信用证(DLC)的开立,并且贸易额在USD200万以上可在香港律师行交收如何申请皇冠信用盘。以下是两版《贸易信用证开证协议书》提供给需要的朋友,如果您还在为贸易货款如何支付?如何接收?而犯愁,您可以与我们联系,离岸会为您提供贸易信用证(DLC)的开立。




免责声明:本媒体部分图片、文章来源于网络,不代表离岸会观点,版权归原作者所有如何申请皇冠信用盘。如来源标注有误,或涉及作品版权问题烦请告知,我们及时予以更正/删除。如有问题请在离岸会官方微信平台上留言,我们将及时回复。
猜你喜欢
- 2026-03-23皇冠信用网占成代理_外媒:伊朗向以色列发射的导弹上写着感谢西班牙首相 谴责非法战争
- 2026-03-23皇冠信用网开号_意甲风云突变:国际米兰掉链子冠军悬念再起,科莫逆袭冲击欧冠区
- 2026-03-23NBA篮球比赛_10-7击败奥沙利文 斯诺克世界公开赛决赛塔猜亚轰147夺冠
- 2026-03-22怎么开皇冠信用平台_特朗普威胁摧毁发电厂 伊朗强硬回应
- 2026-03-22皇冠信用网登123出租_“梅姨”落网,警方公布抓捕细节→
- 2026-03-18皇冠信用盘代理申请 _内塔尼亚胡:拉里贾尼“已被打死”;伊军方:加速对美以打击,“霸权势力的脊梁将在街头和战场上被打断”
- 2026-03-14介绍个信用网网址 _市民举报西安一商业街小店门头挂七个招牌,多家外卖店共用一个后厨,官方通报
- 2026-03-13信用网如何申请 _世界杯资格赛中国女篮不敌比利时队 张子宇20分11篮板
- 2026-03-11厄瓜多尔 vs 库拉索 _杨舒予9+3+4韩旭首节9分 中国女篮半场领先马里
- 2026-03-08世界杯皇冠信用平台_1比2不敌河南遭“开门黑”,海港主帅穆斯卡特直言:“很多事,我无法评论”
- 2026-03-07皇冠信用盘代理平台_突发!伊朗宣布发射弹头重2吨、速度超14马赫远程导弹打击美以,为遇难小学生报仇!以财长儿子在与真主党冲突中受伤
- 2026-03-06皇冠信用盘代理如何注册_“红内衣”事件后,胖东来出新规;被胖东来“推着走”的供应商们:它逼我们,但我们服


网友评论